

很多人都有个共同的想法:只要手里有套房,那它就是我的底气,是我的硬通货,随时能去银行换成一笔可观的现金流。急用钱时,把房本往银行一交,贷款到账了。
银行追求的是资金安全和稳定收益,所以,在他们眼里,房子和房子之间,那可是天差地别。
有些房子,是他们眼里的香饽饽,恨不得追着你放款;而另一些房子,哪怕你地段再好,装修再豪华,银行客户经理见了可能也只能拒绝借款人的贷款申请。
今天,小妍就来盘点一下,按照最新的政策和银行审批逻辑,到底哪些房产是银行抵押贷款的黑名单。

什么叫小产权房?
简单说,就是盖在集体土地上的房子。咱们国家规定,城镇居民的住宅用地,必须是国有出让土地。而小产权房,绕开了国家正规的土地出让流程,通常是由村集体或乡镇政府直接开发卖给外人的。
我们买它的时候,可能也有个房本,但那个本子,是村委会或者乡镇发的,不是国家不动产登记中心发的红本本(不动产权证书)。
银行为啥看不上?
小妍提醒, 小产权房,价格再便宜也别碰,在家庭财产(合法房产)里是不算的。用来自己住,你得承担所有风险;想用来融资是极不可能的。

这类房子,本身可能是正规的商品房,但它的产权(或因为离婚)太复杂了,银行懒得掺和。
具体指哪些?
银行为啥看不上?
风险不可控。
银行要的是一个干净的抵押物。
产权有争议,就好像请客吃饭,结果发现来的客人里有几个是仇家,随时可能打起来。这顿饭谁还吃得安生?
银行需要确保,一旦你还不上钱,他们能顺利、快速地把房子卖掉变现。任何可能阻碍这个过程的“人”和“事”,都是他们极力规避的。
小妍提醒, 想拿房子做抵押,先理顺关系。把家里人的思想工作做通,把外面的官司纠纷了结。

这类房子在市场上交易没问题,但想从银行拿到满意的贷款,就难了。
银行的标准是啥?
这没有一个全国统一的硬性规定,但各家银行内部都有个自己的要求。

银行为啥看不上?
小妍提醒,老破小是刚需上车的一种选择,但别指望它能成为你强大的融资工具。它的金融属性,随着时间的流逝正在快速递减。

如果借款人要是有个学校、医院、教堂、寺庙……那确实是不动产,但它跟银行贷款基本没关系了。
具体指哪些?
银行为啥看不上?
逻辑很简单,无法处置,或处置极其困难。
银行因为贷款收不回来,去拍卖一所正在上课的小学吗?或者去强制清空一个香火正旺的寺庙吗?这不仅法律上不允许(公益性资产不得抵押),还会引发巨大的社会舆论问题。银行是来赚钱的,不是来惹麻烦的。
这些房产的市场极为狭窄,几乎没有银行接受,变现能力趋近于零。
小妍提醒这类房产承载的是社会功能或文化价值,而非金融价值。拿它去抵押,就像拿着传国玉玺去当铺想换点盘缠,当铺老板也得掂量掂量自己敢不敢收。

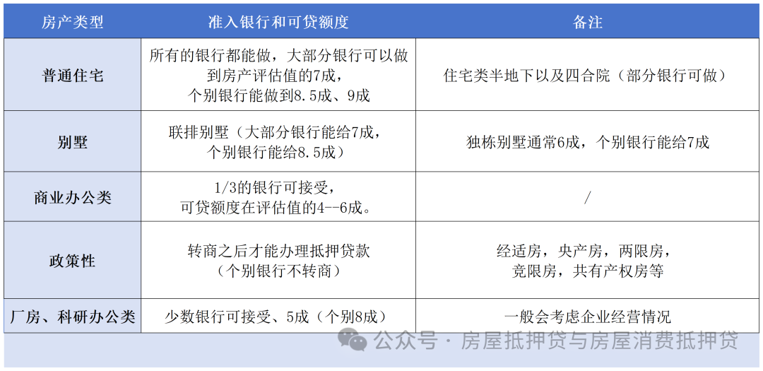
这类房子,比如经济适用房、共有产权房、两限房等,是国家为了解决中低收入家庭住房问题而推出的福利房。
限售期!
这类房子在购买后,通常有一个5年或更长的限售期。在这个期限内,你拥有的是“有限产权”,房子不能像普通商品房一样在市场上自由买卖。你想卖,要么只能卖给同样符合条件的申购者,要么需要补缴一大笔土地出让金等价款,才能转为完全产权的商品房。
银行为啥看不上?
因为处置权受限。
在限售期内,银行即使收了你的房子,也卖不掉!或者说,不能按照市场价自由地卖给任何人。还在限售期,房子的价值就大打折扣。银行的风控系统会直接判定为高风险,从而拒贷。
小妍想说, 等吧。等限售期满了,补齐了该补的钱,把有限产权升级成完全产权,拿到了商品房的红本本,银行才会考虑借款人的贷款申请。

房子墙上被画上一个大大的拆字,银行不能接受此类房产抵押!!
为啥不能抵押?
因为抵押物本身马上就要物理性消失了。
银行贷款给你,是因为有这套实实在在的房子作为保障。现在房子要被拆了,保障物没了,银行找谁去?
虽然拆迁会有补偿款,但这个补偿款的金额、发放时间、发放方式都存在不确定性。银行不愿意把自己的资金安全,寄托在一个不确定的未来补偿上。
小妍提醒,如果房子已经收到了明确的拆迁通知,就不用去抵押了。
具体指哪些?
银行为啥看不上?
小妍提醒大家买房时就要擦亮眼,不能购买带违建的房子。自己装修时更要手下留情,不能为了多一点空间,毁了整个房子的金融价值。

小妍在这里总结,银行抵押贷款的七大雷区房产即
其实银行评估一套房子能不能抵押,主要只看两点:
任何触碰这两条底线的房产,都很难获得银行的青睐。所以,我们普通人无论是买房投资,还是想盘活已有资产,都不能只看地段和价格,更要看清它背后的金融属性。
希望今天的分享,能让粉丝们对房产和贷款有更深一层的理解。如果你对自己手里的房子没底,或者在买房、贷款的路上遇到了任何困惑,随时可以找小妍聊聊。
我是小妍,一个懂房子、更懂贷款的服务团队。+V:ccjr86